Instance Verification Kit (IVK)
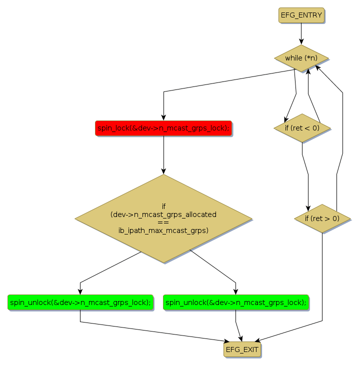
spin lock @ [5288+35+/linux-3.19-rc1/drivers/infiniband/hw/ipath/ipath_verbs_mcast.c]
Instance Signature: n_mcast_grps_lock
|
The Matching Pair Graph:
|
|
Function Name
|
Control Flow Graph (CFG)
|
Events Flow Graph (EFG)
|
Source Correspondence
|
|
ipath_mcast_add
|
|
|
[4343+15+/linux-3.19-rc1/drivers/infiniband/hw/ipath/ipath_verbs_mcast.c]
|